What’s in a word?
“Metaverse” is a ‘suitcase word.’ It carries many different meanings. This bundling simplifies the nascent concept and allows it to adapt to different contexts: working in Accenture’s virtual office, visiting a library in Minecraft, projecting IKEA furniture with augmented reality, or creating a digital twin of a Renault factory.
But when policymakers look to make sense of concepts, semantics matter. And suitcase words must be unpacked.
Current definitions
The IEEE found 260 papers analysing the metaverse and 56 defining it since Neil Stephenson coined the term in 1992.
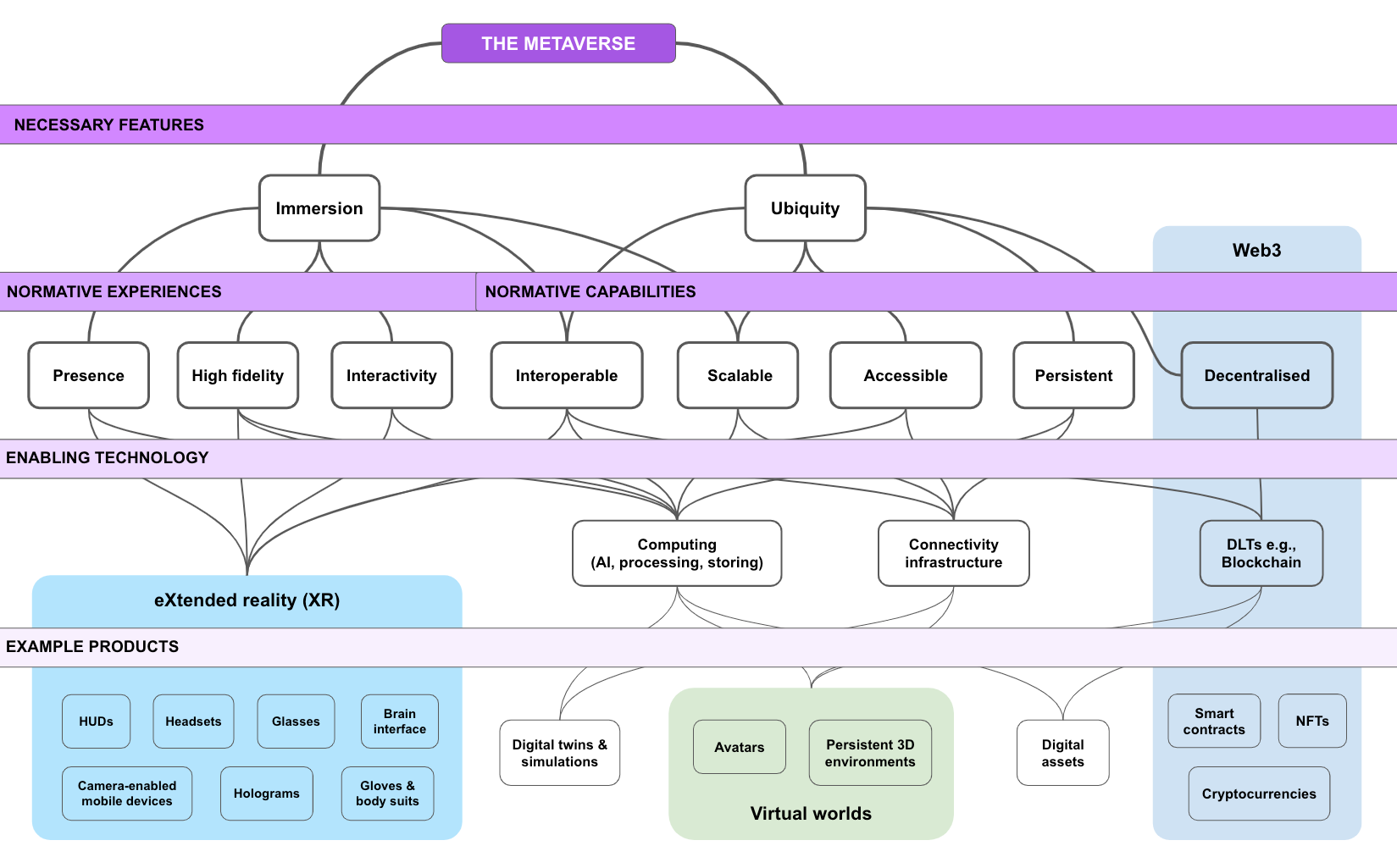
XRSI, a standards organisation, recently defined it as, “A network of interconnected virtual worlds with the following key characteristics: Presence, Persistence, Immersion and Interoperability. Metaverse is the next iteration of the internet enabled by several converging technologies such as Extended Reality, Artificial Intelligence, Decentralized Ledger Technologies, neuro-technologies, optics, bio-sensing technologies, improved computer graphics, hardware, and network capabilities.”
But few policymakers have tried:
The South Korean government painted a lovely but indefinite picture: “A digital new [sic] continent with infinite potential and anyone can achieve their dreams by playing as the main character.”
The United Arab Emirates was more cautious: “A whole new digital world.”
Research by the European Parliament and the Council both described the metaverse as “An immersive and constant virtual 3D world where people interact through an avatar to enjoy entertainment, make purchases and carry out transactions with crypto-assets, or work without leaving their seat.”
Not only is the concept a moving target, but many terms used to describe it are closely related. In this field of buzzwords, it helps to see how.
Tangle of terms
From the definitions out there, the metaverse roughly describes the evolution of internet-enabled products to achieve immersion and ubiquity.
Metaverse tools realise immersion when they subject users to a first-person experience (presence), have great graphics (high fidelity), or provide connected environments (interactivity). Immersive features also emerge if technical capacity is vast (scalable) and information can be shared easily (interoperable).
Ideally, such products will be affordable and easy to use (accessible), and users’ assets and identity remain when they log off (persistent). Ubiquity also means that functions like payments and products like wallets can work together (interoperable), and are widely available (scalable). Web3 advocates say new structures are needed (decentralisation) to achieve these desirable capabilities.
eXtended Reality (XR)
XR is a catch-all term for the new generation of immersive technology, including augmented reality (AR), virtual reality (VR), and mixed reality headsets (MR), as well as other tools that blend the real and the virtual. XR-related studies tend to focus on specific use cases, best practices and related safety risks.
Virtual worlds
Virtual worlds are persistent 3D environments, such as Second Life, typically experienced by controlling an avatar, and usually consumer products. Users do not need XR devices to access these environments (though Second Life, launched in 2003, now facilitates VR users).
Web3
Web3 is a manifesto for the next internet, where structures and assets are decentralised—managed without a central authority. As a form of wealth, diamonds are decentralised, whereas a central authority controls cash. Many metaverse products could be built decentralised—for instance, the virtual world Decentraland—but need not be.
Into the EU metaverse…
Policy
European Commission initiative on virtual worlds
The EU completed the session second of its citizens’ panel on virtual worlds. Summary and analysis here.
The Commission will publish an open call for evidence on virtual worlds.
European Parliament report(s?) on virtual worlds
EPP’s Axel Voss 🇪🇺🇩🇪 was announced as the opinion rapporteur for IMCO.
Rumour mill: Voss has requested a separate JURI report…
Competition time. “It is already time for us to start asking what healthy competition should look like in
virtual worldsthe Metaverse,” says EU’s chief competition watchdog Margrethe Vestager.Cookie crumbles. The EU needs a “GDPR-like regulatory boundary” to protect its citizens, says XRSI for Friends of Europe, citing a study that showed how VR products could identify users by their movements.
VRware. Cybersecurity experts warned the EU about new risks, such as misrepresenting avatars, vulnerable headsets, and malicious smart contracts.
Boost. Spain’s 🇪🇸 government boosted their investment in video games and the metaverse to €8 million.
Business
The Commission is surveying experts on the role of the metaverse in the EU industry by 2030. Take part here.
Rising stars. Tech.eu published FOV Venture’s list of rising female founders in Europe building the metaverse:
Good vibrations. Ultra Europe 🇭🇷 released a virtual reality experience of their 2022 music festival, recorded using a special 8k camera.
Ctrl V. Aryel 🇮🇹, an augmented reality start-up that allows creators to drag-and-drop virtual content to each other, secured €3.7 million in funding.
Rough guide. Foresight Sports Europe introduced PuttView X, the “world’s first true augmented reality sports application.”
Events
Coming up
Bubble folk! There’s a Metaverse Meetup at Quartier Leopold at 7pm 13 April. Sign up here for a calendar invite.
Policy panels
6 Apr Access Partnership ‘Should the metaverse be built on a centralised or decentralised platform?’ (online)
25 Apr European Internet Forum ‘Metaverse’ debate (Brussels 🇧🇪)
27 Apr Das Metaverse - Chance für digitale Businessmodelle und ein Blumenstrauß an Rechtsfragen (Düsseldorf 🇩🇪)
27 Apr POLITICO’s Panel discussion – Brussels sets its sight on virtual worlds (Brussels 🇧🇪)
Conferences
5 Apr – 9 Apr NewImages Festival (Paris 🇫🇷)
12 Apr – 16 Apr Laval Virtual (Laval 🇫🇷)